|
Гіпермаркет Знань>>Інформатика>>Інформатика 9 клас>> Інформатика: Поняття про мову програмування, обєктно-орієнтовані мови програмування, мова програмування Delphi. Закриті вправи до предмету Інформатика 9 клас. Тема «Поняття про мову програмування, обєктно-орієнтовані мови програмування, мова програмування Delphi».
Изучение языков программирования – сложный процесс. При изучении используется множество различной литературы в виде книг, справочников, а также используется информация из Интернета, которая может не соответствовать требованиям пользователя. Поэтому для быстрого и качественного доступа к нужной информации по данной дисциплине создается «Электронный справочник по работе с программой Microsoft Visual Basic 6.0». Электронный справочник содержит основные данные о работе в среде Visual Basic. Главная цель данного справочника — научить пользователей применять инструменты и средства Visual Basic, которые позволяют значительно облегчить и ускорить работу в соответствующих приложениях. Справочник содержит систематическое описание элементов языка, которые часто используются при решении тех или иных прикладных задач, а также информацию о синтаксисе всех функций, свойств и объектов, описание часто используемых элементов управления, библиотечных функций и возникающих ошибок. Информация, представленная в справочнике, структурирована таким образом, чтобы ее было удобно применять на практике, — по приложениям, поддерживающим различные средства Visual Basic. Целью дипломного проекта является автоматизация процесса обучения и самостоятельной работы студентов при обучении программированию в среде Visual Basic.
Например, «VBHelp» - Новый, большой справочник по Visual Besic'у, который будет полезен очень многим (рис. 1). Как тем кто только начинает программировать на VB, так и тем кто уже давно этим занимается. Справочник содержит большое количество материала по VB, от простых описаний команд до подробного описания API функций и примеров кода. Все статьи разделены на 3 группы: простая статья, программа и ссылка. Простая статья подходит для большинства описаний и чаще всего используется при добавлении новых записей. Программа является частным случаем статьи, она имеет тот же вид что и статья, но содержит исходные коды программ, ActiveX компонентов... Использование этого типа статей предназначено для отделения теоретического материала от практического. Третьим типом статьи является ссылка, она не имеет содержимого, при ее открытии будет открыт связанный с ней документ. Ссылки могут быть привязаны к Интернет - ресурсам или любому локальному документу. Чаще всего ссылки используются в разделе "Избранное". В справочнике «Vbfunction» представлено полное и хорошо организованное руководство по функциям и элементам в Visual Basic. Справочник имеет «древовидную» структуру, а так же предметный указатель, для быстрого поиска нужной информации. Справочник обеспечивает все необходимые описания и объяснения, дает наглядные примеры использования различных функций. «Справочник по WIN32 API» - данная программа является русифицированным справочным пособием по функциям и системным сообщениям WIN API, она поможет начинающим программистам при создании программ для Windows. Справочник является кратким руководством по использованию некоторых групп функций с примерами. В нем приведено описание основных сообщения и дан краткий обзор типов данных Win32 API. «Справочник по функциям Windows API» - в данном справочнике приводятся примеры использования различных функций API при написании программ на Visual Basic.
Формулирование требований к программному обеспечению, разрабатываемому для решений данной задачи, можно свести к следующим критериям: • разрабатываемая программа должна обеспечивать быстрое и удобное получение информации, иметь простой и интуитивно понятный интерфейс; Входными данными для этой программы является учебное пособие по языку программирования Visual Basic: • Разработка приложения при помощи мастеров и шаблонов; А также входными данными являются различные примеры для лучшего усвоения данного материала. Выходными данными является справочная информация по дисциплине, в рамках выбранного материала.
I этап: техническое предложение, сделанное на основе учебных потребностей и целей обучения – на этом этапе подвергается анализу ситуация с использованием компьютерных обучающих систем, сложившаяся в образовании. В настоящее время на рынке компьютерных обучающих систем появилось множество программных продуктов довольно высокого качества, предназначенных для применения в процессе обучения. Они выпускаются как отечественными, так и (в большинстве) зарубежными производителями. Русификация импортных обучающих систем занятие довольно трудоемкое, не всегда простое с юридической точки зрения, к тому же при «механическом» переводе содержания остаются неучтенными многие психологические и психолого-педагогические факторы, не происходит учет местных, национальных особенностей обучения, и результат в итоге не покрывает затраченных усилий. В силу этих обстоятельств я не буду рассматривать здесь обучающие компьютерные системы зарубежного производства. Сейчас на рынке программного обеспечения появился выбор и отечественных компьютерных обучающих систем. Одними из первых были системы, разработанные КУДИЦ г. Москва, ВЦ СО АН СССР, г. Новосибирск, НИИ ШОТСО АПН СССР, г. Москва. С тех пор появилось множество новых электронных учебников и обучающих систем. Сейчас их разработкой занимаются фирмы специализирующиеся на компьютерных средствах обучения. Фирмы «Кирилл и Мефодий», «1С», «Логос» и некоторые другие являются лидерами по выпуску таких систем на нашем рынке. Однако при более подробном ознакомлении с продукцией этих фирм можно заметить некоторый крен в тематике выпускаемых приложений. Имеются в виду те предметные области, для изучения которых предназначается программное обеспечение, предлагаемое вышеназванными фирмами. В первую очередь, это предметные области, связанные с компьютером, его применением и смежные с этим вопросом области. Сюда можно отнести такие системы, как «Анатомия компьютера», «Computer Inside», «Учебник по Турбо-Паскалю» и многие другие. Во-вторых, это исторический материал, организованный скорее как энциклопедия, но также успешно применяемый в обучении. Наконец, это области языкознания, обучения различным языкам. Здесь достигнуты очень хорошие результаты, заключающиеся в разработке большого числа обучающих систем разной ориентации и направленности. Применение, в последнее время, средств мультимедиа, позволило резко повысить информационную насыщенность предлагаемого учебного материала, расширить диапазон воздействия на обучаемого, и приблизить компьютерный процесс обучения к естественному. Поэтому авторы и разработчики гораздо охотнее берутся за выпуск компьютерных обучающих систем по тематикам, способным в полной мере использовать последние достижения мультимедиа-технологий в сфере представления данных. Те же предметные области для изложения которых требуется серьезное программирование и программное моделирование различных процессов пока что пользуются у разработчиков небольшой популярностью. Исходя из вышеизложенных соображений, я считаю, что тема моей дипломной работы «Разработка электронного справочника по работе с программой Visual Basic» является актуальной в силу того, что потребность в таком электронном справочнике несомненно есть, а самих учебников по данной теме либо совсем нет, либо их количество крайне недостаточно. Поэтому, своей целью считаю разработать работоспособный фрагмент электронного справочника по Visual Basic, который может применяться для обучения студентов. II этап: планирование разработки, решение вопросов об установке сроков, финансирования и составе группы разработчики – здесь устанавливаются сроки реализации отдельных этапов разработки и всего продукта в целом, назначается конечная дата его выпуска. В дальнейшем, составленный график позволяет гибко реагировать на возникающие в процессе разработки трудности, контролировать отставание или опережение, подключать или высвобождать ресурсы и перераспределять их между отдельными стадиями разработки. Вопрос о финансировании проекта является одним из самых важных в процессе создания любого программного продукта. В настоящее время создаются супер масштабные проекты, в разработке которых принимают участие от нескольких десятков до нескольких сотен человек. Бюджеты таких проектов составляют несколько миллионов американских долларов. Поэтому вопросы финансирования и координации выходят сегодня на первый план. Состав группы разработчиков определяется, исходя из тематической направленности разрабатываемого приложения, но в целом состав таких групп более или менее стабилен. Сюда обязательно входят сценаристы, психологи, дизайнеры, художники и специалисты по компьютерной анимации, композиторы и музыканты, оцифровщики звука и видеоизображения, артисты и звукоинженеры, фотографы и редакторы, продюсеры и переводчики, команда контроля качества и контроля совместимости, тестеры, юристы, координаторы, всевозможные ассистенты и конечно программисты. Каждый из них является специалистом в своей области и отвечает за выполнение определенного участка работ. III этап: разработка содержания курса – на этом этапе проводится анализ учебного плана и состав слушателей, происходит определение стратегии курса, разрабатывается сценарий и интерактивное взаимодействие программы с пользователями. Разрабатываемый электронный справочник предназначен для самостоятельной работы студентов младших курсов по изучению Visual Basic в рамках университетского курса. Его создание имеет своей целью предоставить студентам, изучающим Visual Basic весь теоретический материал, предусмотренный программой курса, а также практические задания и контрольные вопросы для самопроверки. Мною был проведен анализ учебного плана по Visual Basic студентов I курса специальности «2202 Автоматизированные системы обработки информации и управления» с целью определения степени пригодности предлагаемого теоретического материала к компьютерной реализации в виде электронного справочника и эффективности такой реализации. IV этап: описание курса – здесь приводится описание всех информационных фрагментов курса: текстовых, анимационных, звуковых и видео. Предлагаемый компьютерный учебник разбит на несколько законченных взаимосвязанных фрагментов, каждый из которых обладает определенной функцией и визуально представлен отдельным модулем. В дальнейшем будем называть их блоками. Итак, в учебнике существуют следующие блоки: • блок регистрации – выполняет функцию регистрации студентов пользовавшихся электронным справочником. Это необходимо для того, чтобы программа могла по окончанию сеанса обучения сформировать ведомость, в которой будут перечислены студенты, работавшие со справочником и их успехи в этой работе; Реализация вышеописанных блоков и систем учебника велась с применением текстовых, анимационных и звуковых форматов. К сожалению, из-за технических сложностей пришлось отказаться от вставок видеоизображения в учебнике, но с другой стороны это позволило полнее использовать возможности звукового и музыкального сопровождения, анимации, к тому же уберегло проект от разрастания на сотни мегабайт. Блок теоретического материала представлен в классическом текстовом формате, как наиболее привычном и оптимальном для учебников подобного рода. Блок регистрации, помощь, введение в учебник и некоторые другие элементы имеют помимо текстовой визуализации и звуковое сопровождение. Элементы меню и оглавления реализованы с применением анимации, что повышает эстетический уровень учебника и улучшает его внешний вид. Использование перечисленных методов в подаче информации служит для расширения сферы воздействия компьютера на органы чувств человека с целью более глубокого запоминания и закрепления полученной информации. V этап: реализация курса – на этом этапе происходит выбор технико-программных платформ и непосредственно программирование с помощью выбранной авторской системы или системы программирования. Аппаратной платформой для реализации проекта электронного учебника была выбрана база IBM–совместимых компьютеров. В пользу этого выбора сыграло: во-первых, преобладание в образовательных учреждениях именно этой аппаратной платформы, IBM–совместимые компьютеры сегодня составляют до 80% всего парка компьютеров, во-вторых, долгосрочные планы Министерства образования РФ по компьютеризации учебных заведений предполагают дальнейшее широкомасштабное внедрение этой аппаратной платформы, в-третьих, это является следствием двух первых пунктов, разработка электронного учебника для IBM–совместимых компьютеров позволит охватить максимальное число потенциальных пользователей, и в-четвертых для этих компьютеров существует огромная библиотека всевозможных инструментальных средств, включая авторские системы и системы программирования, которой не может похвалиться ни одна другая платформа – все эти обстоятельства определили выбор аппаратной платформы в пользу IBM–совместимых компьютеров. Не менее важным мне видится и выбор программных средств реализации компьютерного учебника – от выбора той или иной авторской системы зависят не только внешний вид учебника, его эстетический уровень, но и его функциональность, способность поддерживать различные форматы данных, соответствие стандартам мультимедиа - зависит, будет ли он привязан к авторской системе, в которой разрабатывался или сможет работать на любом компьютере, в независимости от установленного на нем программного обеспечения. Мною был проведен сравнительный анализ нескольких наиболее широко распространенных и часто используемых электронных справочников. К ним относятся «VBHELP» - справочник по Visual Basic 5.0, «Vbfunction», «Справочник по WIN 32 API», «Справочник по функциям Windows API». Целью проведения этого анализа являлось выявление достоинств и недостатков предложенных к рассмотрению справочников. По результатам анализа необходимо было выбрать систему, наиболее полно отвечающую требованиям, предъявляемым при создании электронных учебников. VI этап: опробование и тестирование – на этом этапе начинается испытание разработанного приложения, проводится серия тестов с целью выявить ошибки программирования. Проект еще далек от завершения, но «экспериментальный» образец уже готов. После ряда проверок на аппаратную совместимость команда контроля за качеством выносит свое заключение и предлагает перечень недочетов замеченных в ходе испытаний, которые предстоит исправить разработчикам. И так повторяется несколько раз, пока не получится окончательная версия продукта, лишенная, в большей или меньшей степени, недочетов и ошибок. Все это в большой степени применимо и к предлагаемому электронному учебнику. В процессе его создания приходилось не раз вносить изменения и дополнения как в сам код программы, так и в оформление меню и интерфейса. Процесс этот довольно продолжителен и не может считаться оконченным даже сейчас, потому что создание полноценной системы происходит в течение нескольких итерационных модификаций и адаптаций. Но в целом продукт можно считать готовым к практическому использованию в процессе обучения. VII этап: эксплуатация и внедрение – на этом этапе происходит внедрение полностью законченной компьютерной системы обучения в образовательные учреждения. Разрабатывается план занятий с использованием этой системы и начинается ее эксплуатация. Очень полезным и целесообразным видеться применение справочника для проведения практических тестов и зачетов, а также подготовке к экзаменам – его блок контрольных вопросов и практических заданий как нельзя лучше подходит для этой цели. Помимо своего прямого назначения компьютерный учебник может оказаться полезным при изучении основ программирования под Windows, изучении авторских систем программирования, в виде наглядного примера при построении собственных обучающих систем. Учет учебного плана университета, его практическая направленность и довольно широкие возможности делают предлагаемый электронный учебник полезным и своевременным для использования в нашем университете при обучении математике.
Это и текст, и чертежи, и графика, и анимация, и видео изображения, и звук, и музыкальное сопровождение. Эффективное использование различных типов предъявления информации с учетом психологических особенностей ее переработки позволяет значительно повысить эффективность учебного процесса. В связи с этим, следует предоставить учащимся возможность самим выбирать темп смены изображения, при этом учащийся должен иметь возможность в любое время повторно вывести на экран любую необходимую ему информацию. При построении интерфейса обучающей системы необходимо учитывать достижения теории дизайна. Это, прежде всего, касается таких основных принципов теории живописи, как пропорция, порядок, акцент, единство и равновесие. Принцип пропорции касается соотношения между размерами объектов и их размещением в пространстве. Организуя данные на экране дисплея, необходимо стремиться к тому, чтобы логически связанные данные были явно сгруппированы и отделены от других категорий данных. Функциональные зоны на дисплее должны разделяться с помощью пробелов и других средств: разные типы строк, ширина, уровень яркости, геометрическая форма, цвет. Для сокращения времени поиска табличные данные должны разделяться на блоки. Необходимо учитывать, что плоскость теплых цветов обычно кажется больше, чем холодных. Разбиение на блоки, использование пробелов, табуляции, ограничителей, а также варьирование яркости цвета групп данных – важнейшие средства упорядочения графической информации. При размещении данных необходимо помнить о правиле «золотого сечения», в соответствии с которым объекты, которые привлекают внимание, лучше размещать в разных третях изображения, а не группировать в центре. Порядок означает такую организацию объектов на экране дисплея, которая учитывает движение глаза. Установлено, что глаз, привычный к чтению, начинает движение обычно от левого верхнего угла и движется взад-вперед по экрану к правому нижнему. Поэтому начальная точка восприятия должна находиться в левом верхнем углу экрана, а списки для быстрого просмотра должны быть подогнаны к левому полю и выровнены вертикально. Для облегчения восприятия разные классы информации должны специально кодироваться. Так, связанные, но разнесенные по экрану данные должны кодироваться одним цветом. Цвет можно использовать и для выделения заголовков, новых данных или данных, на которые следует немедленно обратить внимание. В целом организация данных на экране должна облегчать нахождение подобий, различий, тенденций и соотношений. Акцент – это принцип выделения наиболее важного объекта, который должен быть воспринят в первую очередь. При соблюдении этого принципа взгляд учащегося привлекается к зоне акцента. Для создания такого акцента можно использовать разнообразные средства: размещение важных сообщений в центре поля, отделение их от остальной информации свободным пространством, применение яркого цвета. Следует избегать излишних украшений, злоупотреблений цветом, избыточного кодирования и большого объема вводимой информации. Рекомендуется, например, использовать не более 90 % площади экрана. Подсказки необходимо специально выделять с помощью цвета. Для них желательно отвести определенную зону экрана. Необходимо выделять критическую информацию, необычные данные, элементы, требующие изменения, сообщения высокого приоритета, ошибки ввода, предупреждения о последствиях команды и т.п. Для того чтобы привлечь внимание учащихся к основному объекту, целесообразно использовать цветовое пятно: самым ярким цветом изображается основной объект, остальные его части – дополнительным. Если цветовая гамма строится без учета психологии восприятия рисунка, это затрудняет выделение главного, приводит к утомлению зрения. Нужно учитывать, что светлые цвета на темном фоне кажутся приближенными к зрителю, а темные на светлом – удаленными. В тех случаях, когда речь идет об эвристических рекомендациях, цвет можно согласовывать с обычным изображением: красный – запрет, зеленый – рекомендация, желтый – предосторожность. Принцип единства требует, чтобы элементы изображения выглядели взаимосвязанными, правильно соотносились по размеру, форме, цвету. С этой целью необходимо позаботиться об упорядочении организации данных. Они могут быть организованы последовательно, функционально, по значимости. При этом учащегося следует ознакомить с принципом расположения данных. Следует позаботиться о том, чтобы идентичные данные были представлены унифицировано, а разноплановые – по-разному. Для достижения единства изображения в целом используются рамки, оси, поля. Впечатление единства группы создает свободное пространство вокруг них, Считается, что уравновешенное изображение создает у пользователя ощущение стабильности и надежности, а неуравновешенное вызывает стресс. Несмотря на то, что большинство учащихся воспринимает информацию на слух хуже, чем с помощью зрения, все же не следует игнорировать использование звука даже тогда, когда усвоение речевых навыков не является целью обучения. Однако при этом следует иметь в виду, что время переработки звуковой информации больше, чем зрительной, и многократное обращение к ней более затруднительно, чем к зрительной информации. В последнее время широко применяется музыкальное сопровождение зрительной информации. Основной функцией музыкального сопровождения является создание соответствующего эмоционального тона и поддержание внимания учащихся. Негромкая спокойная музыка поддерживает внимание, а музыка с резко выраженным ритмическим рисунком может переключать внимание лишь на музыку. Не следует стремиться к тому, чтобы музыка часто использовалась в обучении.
Рекомендуется 64 Мб минимум, а лучше 128 для комфортной работы;
Delphi - система с большими возможностями, что позволяет легко реализовать многоуровневое обучение 1. работа с визуальными объектами практически без программирования; Basic Основные возможности Visual Basic: 1. Реализация разработчиком максимально гибкого и удобного интерфейса для своего приложения; Развитие семейств языков: Basic- QBasic- Visual Basic. Познакомившись с языками программирования C/C++, Basic, Delphi следует сделать вывод, что: по сложности на первом месте стоит язык программирования C/C++, на втором месте стоит Delphi, ну а на третьем, конечно же, Basic.
Шесть лет назад Microsoft Corporation совершила революцию в подходах к разработке приложений. Свершилось невероятное: начинающие программисты получили возможность писать программы для Windows! Как результат популярность профессии программиста возросла до небес и сегодня в мире только на Visual Basic работают, по оценке Microsoft, четыре миллиона программистов, с невиданной до этого производительностью создавая решения на любой вкус — от программ, обслуживающих рутинные операции ввода данных, до сложных информационных коммуникационных систем. Visual Basic предоставляет широкую гамму инструментальных средств, среди которых все необходимое для себя найдет как начинающий программист, так и профессионал. Новичок, напри¬мер, сможет с помощью мастера Application Wizard для начала создать первую версию приложения, на примере которого затем можно будет изучить азы визуального программирования и подходы Visual Basic. Перед опытным мастером возможности в Visual Basic вообще безграничны: это и создание собственных компонентов ActiveX, и работа с широким диапазоном данных, и реализация технологий Internet, и, наконец, доступ к самым сокровен¬ным возможностям Windows.
Главным событием для кнопки является Click. Кроме этого события, у кнопки могут быть и другие, но они применяются редко. Для вызова события Click имеются разные способы. Самый простой - непосредственный щелчок на кнопке мышью. Это же событие вызывается также, если с помощью клавиши Tab переместить фокус на кнопку, затем нажать клавишу Enter. Можно программно вызвать событие Click, установив равным True значение свойства Value, доступного только во время выполнения. Есть два интересных свойства кнопки, связанных с событием Click. Свойство Default определяет, что данная кнопка является кнопкой, активной по умолчанию. Если это свойство равно True, то нажатием клавиши Enter автоматически генерируется событие Click этой кнопки независимо от того, какой элемент имеет фокус. Присваивать значение True этому свойству можно только для одной кнопки в форме. Следует учитывать, что в этом случае нажатие клавиши Enter перехватывается и передается этой кнопке. Обычно кнопкой по умолчанию является кнопка ОК. Свойство Cancel используется подобно Default. Оно обеспечивает перехват клавиши Esc и вызов события Click для соответствующей кнопки. Обычно это свойство имеют кнопки Cancel (Отмена). Надпись (Label) Надпись (Label) предназначена для отображения текста, который пользователь не может изменить с клавиатуры. Хотя некоторые события этого элемента управления можно обрабатывать, обычно эта возможность не используется. Самым важным свойством надписи является Caption, содержащее отображаемый текст. Воспользовавшись свойством BorderStyle, можно установить способ отображения текста - с рамкой или без нее. Оформлять текст можно, используя все возможности форматирования текста, доступные в окне свойств, - от вида и размера шрифта до цвета символов. Если текст длиннее, чем поле надписи, то оставшаяся часть текста просто не отображается (усекается). Этого можно избежать, если присвоить значение True свойству AutoSize, что приводит размер надписи в соответствие с длиной текста. Таким же образом можно корректировать размер надписи и по вертикали. Для этого одновременно со свойством AutoSize нужно установить свойство Word wrap. Тогда слова, не помещающиеся в строке, автоматически будут переноситься в следующую строку. Установка в тексте надписи перед любой буквой символа амперсанда (&) позволяет определить для выбора объекта клавишу быстрого доступа. Так как надпись не может получать фокус, она передает его следующему элементу управления. Если амперсанд просто должен появляться в тексте без дальнейшего действия, следует отключить свойство UseMnemonic. Текстовое поле (TextBox) Текстовое поле (TextBox) является основным элементом управления, предназначенным для ввода данных. При использовании текстового поля представляют интерес несколько событий. Прежде всего, это событие Change, которое вызывается при изменении содержимого текстового поля. Это событие происходит каждый раз при вводе, удалении или изменении символа. Например, при вводе в текстовое поле слов "Hello" событие Change вызывается пять раз - по одному разу для каждой буквы. Для анализа введенного в поле текста лучше всего подходит событие LostFocus. Это событие вызывается после того, как текстовое поле становится неактивным (после передачи фокуса другому элементу, т.е. когда пользователь закончит ввод). Однако если это поле является единственным элементом управления в форме, оно не может потерять фокус. Чтобы удалить или инициализировать содержимое текстового окна, используется событие GotFocus. Оно вызывается, когда пользователь "входит" в текстовое окно. Можно воспользоваться и другими свойствами текстового поля. Самым важным является свойство Text. Это свойство содержит отображаемый в поле текст. В многострочном поле для перехода на новую строку можно использовать клавишу Enter. Но при этом следует помнить, что для некоторой кнопки, возможно, установлено свойство Default. Поэтому нажатие клавиши Enter вызовет срабатывание этой кнопки. В таком случае для перехода на новую строку надежнее использовать комбинацию клавиш Ctrl+Enter или Shift+Enter. Если форма не содержит многострочное текстовое поле и кнопку по умолчанию, то нажатие клавиши Enter в текстовом поле, имеющем фокус, вызовет звуковой сигнал. Для предотвращения этого можно написать следующую процедуру обработки события KeyPress текстового поля: Private Sub Textl_Keypress(KeyAscii As Integer) If KeyAscii =13 Then KeyAscii = 0 End Sub При этом клавиша Enter просто игнорируется. При работе с многострочным текстовым полем можно столкнуться со следующей проблемой: если вводимый текст больше, чем может поместиться в текстовом поле, текст хотя и не усекается, но и не отображается полностью. Эта проблема решается установкой свойства ScrollBars. С его помощью можно определить, какую полосу прокрутки будет иметь текстовое поле: горизонтальную, вертикальную или обе. При этом полосы прокрутки функционируют самостоятельно, т.е. нет необходимости писать дополнительный код. В текстовом поле, как это обычно делается в среде Windows, можно также выделять текст. Для этого Visual Basic предоставляет следующие три свойства текстового окна. Свойство SelStart определяет начальную позицию выделенного текста в символах. Свойство SelLength содержит количество выделенных символов. И, наконец, с помощью свойств SelText можно прочитать или изменить выделенный текст. Иногда в поле требуется быстро удалить текст или заменить его новым. Для этого выделяется весь текст в поле, как только данное поле получает фокус. Переключатель (OptionButton) Этот элемент управления, представляющий собой кружок с точкой или без, предназначен для установки только одной опции из группы. Обычно все переключатели формы объединены в одну группу. Если необходимо сформировать новую группу переключателей, то нужно поместить их в отдельный элемент контейнер, например Frame. Работа с элементами контейнерами будет рассмотрена далее. Так же, как и для элемента управления CheckBox, для переключателей важно только одно событие - Click. Важнейшим свойством переключателей является свойство Value. С его помощью можно определить состояние переключателя. Это свойство может принимать значения True и False. Полосы прокрутки (ScrollBar) Элемент управления ScrollBar - это полосы прокрутки окна. Некоторые элементы управления (например, TextBox, ListBox) используют такие полосы прокрутки, причем от разработчика не требуется написание программного кода для выполнения прокрутки. Однако полоса прокрутки как элемент управления Visual Basic хотя и предназначена для выполнения аналогичных функций, но не выполняет автоматически каких либо действий, т.е. ее поведение необходимо программировать. Существует два вида полос прокрутки: горизонтальная и вертикальная. Полосы прокрутки имеют два интересных события: Change, которое возникает после изменения позиции бегунка или после программного изменения значения свойства Value, и Scroll, которое происходит во время прокрутки (когда пользователь захватил и передвигает бегунок). Перед тем как использовать полосу прокрутки, необходимо установить для нее диапазон прокрутки, который показывает количество шагов прокрутки между крайними позициями бегунка. Текущее положение бегунка определяется значением свойства Value. Диапазон прокрутки определяется свойствами Min и Мах полосы прокрутки. При этом значение Min всегда соответствует верхнему концу полосы, Мах - нижнему (для вертикальной полосы прокрутки), и при прокрутке содержимого окна сверху вниз значение свойства Value увеличивается. Чтобы изменить направление изменения свойств Value, достаточно поменять мест ми значения свойств Min и Мах. Щелчок на одной из двух кнопок со стрелками на полосе изменяет значение свойства Value на величину, определяемую свойством SmallChange. Если пользователь щелкнет в области между бегунком и какой-либо из кнопок, то значение свойства Value полосы прокрутки и соответственно положение бегунка изменяется на величину, определяемую свойством LargeChange. Рамка (Frame) Рамка (Frame) - это один из элементов контейнеров. Его назначение - объединить в группу несколько элементов управления. Объекты, объединенные с помощью рамки, можно как единое целое перемещать, активизировать и деактивизировать, делать видимыми или невидимыми. Некоторые элементы сами нуждаются в контейнере - например, все переключатели в форме всегда объединяются в одну группу. Чтобы создать вторую группу опций, нужно требуемые переключатели объединить в элементе контейнере. Для объединения объектов в группу нужно сначала создать элемент контейнер, затем добавить в него нужные элементы управления. Если требуемые элементы управления уже находятся в форме, их достаточно переместить в элемент контейнер. Чтобы проверить, действительно ли элемент принадлежит контейнеру, достаточно переместить контейнер. Элемент управления, принадлежащий контейнеру, будет перемещаться вместе с ним. Рамка - это элемент управления, который не имеет особых свойств, присущих только ей. События рамки обычно не анализируются, так как чаще всего проектировщик работает только с элементами управления, принадлежащими рамке. Окно с рисунком (PictureBox) Как следует из самого названия, элемент PictureBox предназначен для отображения рисунков и других графических объектов. Этот элемент управления также является элементом контейнером, поэтому его можно использовать для объединения других элементов. Как и события рамки, события элемента PictureBox обычно не обрабатываются, хотя при необходимости это можно сделать. Положение PictureBox в форме задается свойством Align, которое определяет – будет ли PictureBox закрепляться у одного из краев формы или сохранит положение, заданное разработчиком. Если элемент управления закрепляется у одного из краев формы, то его размер (ширина или высота) всегда устанавливается в соответствии с размером формы. Свойство AutoSize определяет, будут ли автоматически изменяться размеры элемента управления для отображения рисунков различного размера. Самое важное свойство PictureBox - Picture, которое содержит отображаемый графический объект. Это может быть растровое изображение (*.ВМР), пиктограмма (*.IСО), метафайл (*.WMF) или расширенный метафайл (*.EMF), также GIF и JPEG файлы. При выполнении приложения для изменения свойства используется функция LoadPicture: Picturel.Picture = LoadPicture(”C:\WINDOWS \AUTOS.BMP”) Сохранить изображение можно при помощи функции SavePicture: SavePicture Picturel.Picture, ”BUILD.BMP” Методы PictureBox позволяют нарисовать точку, линию и окружность, также вывести текст (метод Print). Способность элемента PictureBox отображать рисунки различных форматов можно использовать для преобразования пиктограммы (*.IСО) в растровое изображение (*.ВМР). Для этого нужно загрузить пиктограмму и сохранить ее с расширением BMP. Однако растровое изображение преобразовать в пиктограмму нельзя.
Slider, RichTextBox и CommonDialog предназначены для добавления к приложениям Office полезных элементов пользовательского интерфейса - соответственно ползунка, текстового поля, позволяющего вводить текст с разметкой, и стандартного набора диалоговых окон. ProgressBar, StatusBar, ToolBar, TabStrip и UpDown предоставляют возможность использования элементов пользовательского интерфейса Windows XP: индикатора продвижения, строки состояния, панели инструментов, вкладки и пары стрелок. Winsock и InternetTransfer обеспечивают обмен данными по каналам Internet. TreeView, ImageList и ListView в сочетании с другими элементами управления позволяют выводить на экран сложные комбинации графических и текстовых данных. Установка элемента управления ActiveX В определенных случаях перед тем, как использовать элемент управления, бывает необходимо связать Visual Basic с файлом, в котором находится этот элемент. Опишем соответствующую процедуру. 1. Если файл, содержащий нужный элемент управления, отсутствует в вашей папке System (Windows XP) или System32 (Windows NT), скопировать его туда с компакт-диска ODE. 2. В меню Insert ("Вставка") редактора Visual Basic выбрать команду UserForm. 3. В меню Tools ("Сервис") выберите команду References ("Ссылки") и в открывшемся одноименном окне нажать кнопку Browse ("Обзор"). 4. В диалоговом окне Add Reference ("Добавление ссылки") выделить файл с нужным элементом управления и нажать кнопку Open ("Открыть"). 5. Вернувшись в окно References ("Ссылки"), нажать кнопку OK. Добавление элемента управления к пользовательской форме Для использования в приложении Office элемент управления сначала помещают на форму, а затем настраивают и снабжают необходимым кодом. И если набор настраиваемых параметров и их значений в каждом случае свой, то процедура помещения на форму является общей для всех дополнительных элементов управления ActiveX, включенных в ODE. Поэтому приведем ее здесь, после чего перейдем к индивидуальному описанию элементов управления. 2. В меню Tools ("Сервис") выбрать команду Additional Controls ("Дополнительные элементы"). 3. В списке Available Controls ("Доступные элементы") отметить нужный элемент управления ActiveX, нажать кнопку OK, и этот элемент появится на панели элементов. 4. Перетащить элемент управления с панели элементов на пользовательскую форму. Основные элементы управления: CommonDialog
ImageList Элемент управления ImageList служит для хранения набора изображений, используемого каким-либо другим элементом управления, - например, ListView, TreeView или ToolBar. Кроме того, ImageList можно применять с любыми элементами управления, имеющими свойство Picture, значением которого является объект Picture ("Рисунок"), такими как Image или CommandButton. Использование ImageList экономит время, затрачиваемое на разработку. Вместо того чтобы писать программу, которая загружает изображения (с помощью функции LoadPicture), вы один раз заполняете форму для элемента ImageList, при желании присваиваете значения ключам, а затем пишете код, который задает изображения по названию (свойство Key) или по номеру (свойство Index). Некоторые варианты использования ImageList Хранение изображений, символизирующих открытую и закрытую папку, а также документы различных типов. Можно динамически назначать такие изображения объекту Node элемента управления TreeView, чтобы отображать различные состояния каждого узла по мере того, как он разворачивается или сворачивается, и указывать, что представляет собой узел – документ или папку. Хранение изображений, символизирующих типовые операции, такие как открытие, сохранение и печать файлов. Их можно назначить кнопкам (объектам Button) элемента управления ToolBar, используемого в программе. Хранение изображений, используемых при перетаскивании, например значков DragIcons и MousePointer. Пример использования ImageList Добавить к пользовательской форме элемент управления Microsoft ImageList Control, version 5.0. После этого задать изображения. 1. Поместить на пользовательскую форму элемент управления Image ("Рисунок"). 2. В окне свойств элемента Image для свойства Name установить значение imgTarget, для свойства PictureSizeMode – значение frmPictureSizeModeZoom, для свойства Caption -- значение ImageList. (Если этого окна нет на экране, нажмите <F4>.) 3. В окне свойств элемента ImageList установить для свойства Name значение imlODE. 4. В окне свойств ImageList выделить пункт (Custom) и нажать кнопку (...); в появившемся окне Properties ("Свойства") выбрать закладку Images ("Рисунки"). 6. В поле открытия рисунка выделить нужный файл формата .bmp или .ico и нажать кнопку Open ("Открыть"). Источником изображений может служить, например, каталог Csample на компакт-диске ODE (\Msds\Odesmpl\Ode\Msdnoc2\Csample). 7. Назначить изображению уникальный ключ, введя его в текстовом поле Key. Можно также назначить ему метку (не обязательно уникальную); она вводится в поле Tag. 8. Нажать кнопку OK. 9. Повторить процедуру вставки рисунка для всех изображений, которые нужно добавить к ImageList. 10. В окне кода ввести следующий текст: Option Explicit Private Sub UserForm_Click() Set imgTarget.Picture = imlODE.ListImages(1).Picture End Sub 11. Этот код связывает элемент управления Image с первым изображением, хранящимся в элементе управления ImageList. 12. Запустить пример на выполнение Элемент управления RichTextBox, как и стандартный TextBox, предназначен для ввода и редактирования текстов, однако обладает значительно более широкими возможностями. Он позволяет управлять начертанием (полужирный шрифт, курсив) и цветом символов, применять эффекты (такие, как верхние и нижние индексы), форматировать абзац (задавать величину отступов, межстрочные интервалами и т. д.). В RichTextBox можно как задать формат вновь вводимого текста, так и изменить формат уже введенного, предварительно выделив его. Кроме того, обеспечивается работа с текстами большого размера (в TextBox длина текста ограничена 64 знаками). Важнейшие возможности RichTextBox Открытие и сохранение текстовых файлов в форматах RTF и ASCII. Соответствующие функции обеспечиваются методами LoadFile и SaveFile; кроме того, можно применять обычные операторы VB, предназначенные для ввода-вывода файлов, совместно со свойствами SelRTF и TextRTF. Загрузка в элемент управления форматированных текстов путем перетаскивания (можно перетащить файл или выделенный фрагмент файла, открытого в другой программе). Печать текстов и выделенных фрагментов (метод SelPrint). Внедрение OLE-объектов с помощью метода Add коллекции OLEObject. Поддерживается перетаскивание в RichTextBox любых внедренных объектов (включая таблицы Excel и документы Word) как во время разработки, так и во время выполнения программы. Легкая адаптация приложений, в которых используется стандартный элемент управления TextBox: в RichTextBox поддерживаются почти все его свойства, события и методы. Добавьте к пользовательской форме элемент управления Microsoft RichText Control, version 5.0, после чего проделайте следующее. 1. Добавить к той же форме элемент управления ComboBox ("Поле со списком"). Option Explicit 5. Запустить пример на выполнение и ввести в RichTextBox какой-нибудь текст. Выделить фрагмент текста и посмотреть, как будет меняться его цвет в зависимости от выбранного в ComboBox значения. TreeView Элемент управления TreeView предназначен для представления в виде дерева иерархических структур данных - таких как, например, указатель к документу или множество файлов и папок на диске. Дерево состоит из узлов - объектов Node. На экране узлы представляются текстом, изображением или комбинацией того и другого в зависимости от свойства Style объекта TreeView (всего предусмотрено восемь вариантов), а связи между узлами - линиями. Знак + указывает на наличие у узла свернутого поддерева, которое можно развернуть и сделать видимым, знак – на возможность свернуть развернутое поддерево. Изображения для узлов дерева хранятся в элементе управления ImageList. В каждый момент TreeView связан только с одним набором изображений ImageList, поэтому все изображения в дереве (если стиль предусматривает вывод графики) имеют один и тот же размер. Пользователь управляет объектом TreeView с помощью мыши или клавиатуры. Перечислим доступные клавиатурные команды. <Стрелка вниз/вверх> - циклический переход к следующему/предыдущему видимому узлу (порядок узлов - слева направо и сверху вниз; за последним узлом следует первый). <Стрелка вправо>: если текущий узел имеет дочерние и не развернут, он разворачивается, в противном случае происходит циклический переход к следующему видимому узлу. <Стрелка влево>: если текущий узел имеет дочерние и развернут, он сворачивается, в противном случае происходит циклический переход к предыдущему видимому узлу. <Буква или цифра>: переход к следующему узлу, название которого начинается с этой буквы (цифры). Не видимые в данный момент узлы разворачиваются. Для управления деревом из программы используются свойства и методы объектов Node. Перемещение от одного узла к другому обеспечивают свойства Root (корневой узел), Parent (родительский узел), Child (дочерний узел), FirstSibling, Next, Previous и LastSibling (соответственно первый, следующий, предыдущий и последний в группе узлов, дочерних для одного и того же родительского). Предусмотрены методы для добавления и удаления узлов, свертывания и развертывания поддеревьев и т. д. Пример использования TreeView Для построения этого примера нам понадобится база данных Northwind, входящая в состав Office 97. Добавив к пользовательской форме элемент управления Microsoft TreeView Control, version 5.0, выполните следующие шаги: 1. Чтобы обеспечить работу с базой данных Northwind, установить связь с объектной библиотекой DAO 3.5: выбрать в меню Tools ("Сервис") команду References ("Ссылки") и в появившемся окне отметить Microsoft DAO 3.5 Object Library. Option Explicit 5. Запустить пример на выполнение. Дважды щелкнуть по узлу Products в дереве и вывести узлы с названиями продуктов. Редактор меню Menu Editor Для проектирования меню всех видов используется редактор меню Menu Editor (Редактор меню) среды проектирования IDE . Редактор меню вызывается одним из следующих способов: командой Menu Editor (Редактор меню) меню Tools (Инструменты); Редактор создает меню для активного в данный момент окна, то есть, если активно MDI-OKHO, проектируется меню для него, если активна дочерняя форма, проектируется меню для дочерней формы. На рис. 5 показан редактор меню родительского окна, созданного автоматически мастером приложения Application Wizard. Редактор меню состоит из двух групп: элементов управления свойствами и элементов конструирования структуры меню. Управлять основными свойствами меню, о которых было сказано выше, можно с помощью следующих элементов редактора меню: поле Caption (Заголовок) — наименование пункта меню, то есть текст, появляющийся в меню; поле Name (Имя) — имя меню. Используется для идентификации объекта при написании программных кодов; раскрывающийся список Shortcut (Оперативная клавиша) — назначает комбинацию клавиш для быстрого вызова команды меню; поле HelpContextID (Идентификатор справки) — ссылка на тему в справочной системе; флажок Enabled (Доступно) — доступ к пункту меню; флажок Visible (Видимость) — определяет, будет ли виден на экране элемент меню; флажок WindowList (Список окон) — определяет наличие списка открытых окон. Элементы группы конструирования структуры меню позволяют добавлять и удалять новые пункты меню, перемещать пункты по вертикали, меняя порядок их следования, и по горизонтали, меняя расположение пунктов в иерархии системы меню: кнопки с направленными вправо и влево стрелками перемещают пункты или команды меню в иерархии меню; Insert (Вставить) — добавляет пункт меню или команду в пункт меню; Для добавления пункта меню выполните следующие шаги: 1. Выбрать место в имеющейся структуре меню.
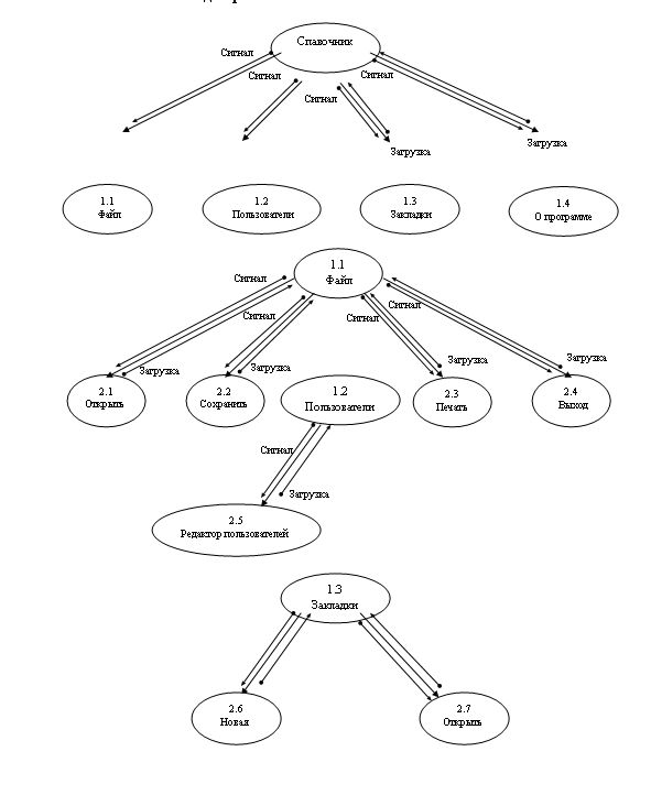
В программном продукте «Электронный справочник по работе с программой Visual Basic», написанной на Microsoft Visual Basic 6.0, были реализованы следующие функции и процедуры. При запуске программы появится стартовое окно, в котором будет отображено её название, а также – появится окно Введите пароль, в котором нужно заполнить поля и нажать Ок, после чего загрузится сама программа «Электронный справочник по работе с программой Visual Basic». На главной форме программы располагаются все основные элементы управления. – Меню «Файл» содержит кнопки «Открыть» (запускает стандартное диалоговое окно Windows «Open». Нажав «ОК», выбранный документ будет открыт в текстовом поле главной формы), «Сохранить» (Запускает стандартное диалоговое окно Windows «Save»), «Печать» и «Выход»;
Таблица 1
10%:100=0,1
Надіслано учителем інформатики Міжнародного ліцею "Гранд" Чебаном Л.І.
|
|||||||||||||||||||||||||
Авторські права | Privacy Policy |FAQ | Партнери | Контакти | Кейс-уроки
© Автор системы образования 7W и Гипермаркета Знаний - Владимир Спиваковский
При использовании материалов ресурса
ссылка на edufuture.biz обязательна (для интернет ресурсов -
гиперссылка).
edufuture.biz 2008-© Все права защищены.
Сайт edufuture.biz является порталом, в котором не предусмотрены темы политики, наркомании, алкоголизма, курения и других "взрослых" тем.
Ждем Ваши замечания и предложения на email:
По вопросам рекламы и спонсорства пишите на email:











